|
電荷法粉塵濃度檢測儀 在線粉塵檢測儀 在線粉塵濃度計
產品型號:TD-G2421
產品編號:TC-011724
|
電荷法粉塵濃度檢測儀 在線粉塵檢測儀 在線粉塵濃度計型號:TD-G2421
特性與優點:
1、采用**的實用技術—電荷感應技術,對粉塵的探測靈敏度高,線性度好,粉塵沾染探頭后不影響測量靈敏度,免維護免清理。
2、標準二線制4-20mA電流輸出,抗干擾能力強,易于遠距離信號傳輸,對信號傳輸導線無特殊要求,輸出電流與粉塵濃度成線性關系,方便后續的PLC數據處理。
3、安裝使用與二線制壓力變送器完全一致,現場工程技術人員無須任何特殊培訓即可正確使用,安裝方便運行可靠。
4、接線盒內置一體化變送器輸出的4-20mA電流與粉塵感應探針之間電氣隔離,實現信號的安全傳輸。
應用:
TRT發電、煤氣化裝置
粉狀材料回收
過程粉塵輸送總量監測
各種燃料鍋爐的煙塵排放濃度監測
TD-G2421型粉塵濃度檢測儀廣泛應用于各種工業用途,包括:煉鋼、發電、石油、化工、醫藥、建材加工、采煤和采礦、水泥制造和包裝等行業。

原理:
TD-G2421型粉塵濃度檢測儀測量塵埃粒子經過一個固定探頭的靜電荷感應量。塵埃粒子與探頭感應產生靜電荷,通過探頭進行信號放大并傳送進監測控制系統。靜電荷的大小與塵埃粒子的流量成比。本系統的高科技電子線路把這部分電荷轉換成為控制信號輸出,啟動粉塵標排放警報,同時用于連續記錄粉塵粒子的總量或濃度。
概述:
TD-G2421裝置提供了目前世界Z新交流耦合技術。這是現代精確和穩定的監測技術,特別適合連續排放記錄和數據累積。本監測系統工作原理是運用塵埃粒子流經探針周圍所產生的電荷感應來確認塵埃粒子在線排放量(mg/sec)或排放濃度(mg/m3)。在燃燒工況相對穩定的情況下( 即在同一個排放點上,流速、溫度、壓力、濕度和煙塵顆粒性質都沒有很大的變化,小于±90%的變動 ),本系統經直接校定后也可用于在線監測排放濃度(單位=mg/M3)。
安裝
①傳感器Z好裝在距閥門、彎頭5倍以上管徑處,在水平管道安裝時,不得裝在底部。對多個箱體并聯運行的煤氣除塵系統,應在被測除塵箱體的出口處進入凈煤氣總管前的管道上開孔(開孔尺寸為φ28mm),將固定傳感器的底座接口端垂直焊接在直管段較長的水平管道頂部。
②底座應是傳感器探棒的絕緣套底端與管道內壁持平或突出管道內壁。底座由儀表廠家配套供應。
③傳感器與插座之間加紫銅墊,以絲扣連接并擰緊,防止管內有毒氣體泄漏。
④傳感器接線盒為防雨式,信號電纜通過接線盒上的穿線孔,直接接到盒內的接線端子,然后壓緊密封膠圈,外引電纜應就近固定,以防風雨中來回擺動,造成傳輸導線的機械損傷。
儀器工作方框圖
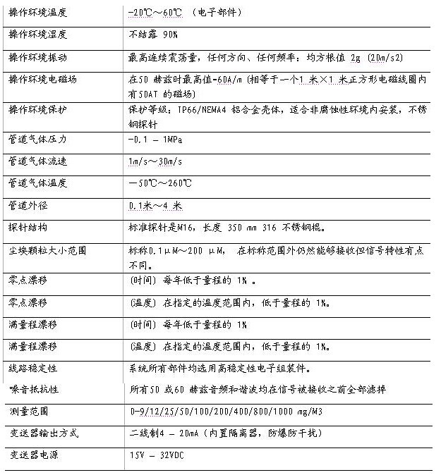
技術參數
操作環境溫度 -20℃~60℃ (電子部件)
操作環境濕度 不結露 90%
操作環境振動 Z高連續震蕩量,任何方向、任何頻率:均方根值 2g (20m/s2)
操作環境電磁場 在50 赫茲時Z高值=60A/m (相等于一個1 米×1 米正方形電磁線圈內有50AT 的磁場)
操作環境保護 保護等級:IP66/NEMA4 鋁合金殼體,適合非腐蝕性環境內安裝,不銹鋼探針
管道氣體壓力 -0.1 – 1MPa
管道氣體流速 1m/s~30m/s
管道氣體溫度 -50℃~260℃(標準) 400℃(可選)
管道外徑 0.1米~4 米
探針結構 400mm,700mm
塵埃顆粒大小范圍 標稱0.1μM~200 μM, 在標稱范圍外仍然能夠接收但信號特性有點不同。
零點漂移 (時間) 每年低于量程的 1% 。
零點漂移 (溫度) 在指定的溫度范圍內,低于量程的 1%。
滿量程漂移 (時間) 每年低于量程的 1%
滿量程漂移 (溫度) 在指定的溫度范圍內,低于量程的 1%。
線路穩定性 系統所有部件均選用高穩定性電子組裝件。
噪音抵抗性 所有50 或60 赫茲音頻和諧波均在信號被接收之前全部濾掉
測量范圍 0-9/12/25/50/100/200/400/800/1000 mg/M3
變送器輸出方式 二線制4 – 20mA(本地顯示、內置隔離器,防爆防干擾)
變送器電源 15V – 32VDC